急診部是為患者提供及時現場救護、生命支持、監護以及安全轉運的綜合性科室。急診部主要承擔來院急診患者的緊急診療服務,為患者及時獲得后續的專 科診療服務提供支持和保障,對生命垂;颊呷缧奶粑E停、復蘇、休克、多臟器衰竭、急性心肌梗死等做出診斷和救治,盡最大可能挽救急危重癥患者的生命,減少患者的傷殘。
選址
(1)
急診部一般設置于進入醫院最為便利的位置,設有獨立出入口,便于人員與急救車輛到達。
(2)
急診部應盡量靠近影像中心、檢驗科等急診所需醫技部門,與手術部有快速專用通道連接。如設置空中救援的醫院,停機坪宜設置在急診部較近位置,或有專用電梯直達。
(3)
急診部需相對獨立設置,既要與醫技、住院部有便捷的聯系,又不能成為門診、住院患者過往穿行的通道,以免影響急救工作的開展。
(4)
院前科一般位于120車輛進出最為便利位置,臨近急診部。
主要功能區域劃分
一般醫院將急診部獨立設置,主要劃分為院前科、預檢分診區、紅區、黃區、綠區、醫技配套區、醫療輔助區及污物處理區。
(1)
院前科:包括 120救護車場、120調度室、醫生值班室、護士值班室、司機值班室、庫房、衛生間等。
(2)
預檢分診區:患者進入分診區后,醫護人員及時對患者病情進行評估,劃分患者病情等級,將患者送往不同區域診療。
(3)
紅區:搶救監護區。包括急診搶救室、手術室、急診監護室(EICU)或與急診部一體化管理的綜合重癥監護室(GICU)。
(4)
黃區:密切觀察區。包括急診病房和留觀室,對生命體征變化的患者應立即轉入紅區。
(5)
綠區:患者診療區。包括普通急診診療區和各?萍痹\檢查室及治療室等。
(6)
醫技配套區:檢驗、放射影像、掛號、藥房、輸液等。
(7)
醫療輔助區:醫生辦公室、示教室、更衣室、值班室、衛生間等。
(8)
污物處理區:污物暫存間、污洗間、工人間等。
平面功能布局設置
1
布局設計
急診部在布局時,應將紅區、黃區、綠區進行明確分區,通過分診大廳進行功能流線組織,醫技輔助區盡量位于急診部中央區域,方便各區域使用。
2
功能設計
(1)
紅區(搶救室、手術室、急診監護室)設計
① 搶救大廳內宜設置獨立手術室,若無法設置時,應與醫院中心手術部建立 便捷聯系,方便患者搶救。
② 急診監護室(EICU)和手術室、搶救大廳應建立便捷聯系,建立院內緊急救治無干擾通道。EICU內應設置隔離單間及相關醫療輔助用房。
③ 搶救大廳應分別設置創傷復蘇室(單元)、內科復蘇室(單元)。
④ 搶救大廳內可按照需求劃分為多個區域,紅區內不同危重程度的患者可分 區進行搶救,提高搶救效率。
(2)
黃區(急診病房、留觀室)設計
① 留觀室宜與搶救區同層布置,也可通過專用急救電梯聯系上下,方便患者轉運治療。留觀病房可與 EICU臨近設置,形成相對獨立的患者區域。
② 急診病房宜靠近急診部布置,也可設置于醫院住院部護理單元內。
(3)
綠區(診室及治療室)設計
① 急診診室一般按需求主要設置內科、外科、五官科、婦產科等診室,根據醫院實際使用需求可設置相關特殊診室,如醒酒室、囚犯診室等。
② 急診診區應獨立成區,候診區域不能阻礙急救通道,避免通道堵塞和交叉感染。
③ 急診治療室主要設置犬傷治療室、清創換藥室、燒傷、洗胃等治療室。
(4)
醫技輔助區(醫技檢查室、急診檢驗、掛號藥房等)設計
① 電子計算機斷層掃描(CT)、數字X線攝影(DR)、核磁共振成像(MRI)等醫技檢查室有條件宜單獨設置,位置設置于急診部中央區域,方便各功能區共 同使用。
② DSA手術室可設置在急救區域或靠近急救區并建立獨立垂直交通,方便卒中患者得到快速轉運救治。平面布置應區分清潔區及污染區,設置DSA機房、控制室、導管間、患者更衣準備室等。
③ 急診部掛號藥房可獨立設置于分診大廳內或與醫院中心掛號藥房合并設計。
④ 急診檢驗應臨近公共衛生間設置,一般設置采樣收樣點,通過物流系統送至醫院中心檢驗科進行處理。

醫療動線規劃
1
流線設計原則
急診部根據醫生對患者病情評估情況,將患者劃分為四級。一級為瀕;颊;二級為危重患者,一般在紅區內進行救治;三級為急癥患者,一般在黃區內進行救治;四級為非急癥患者,一般在綠區內進行救治。急診部合理的流線設計主要是將不同級別的患者快速進行分診,快速到達急 診部各區域,提高急救效率;颊叻旨壏謪^流線如圖1所示。

圖1 患者分級分區流線示意圖
2
具體流線
(1)
患者流線:患者入口→院前急救/分診臺分診→搶救室/EICU/留觀室/急診診區。
(2)
醫護流線:急診醫護人員入口→醫護通道→醫護人員更衣→急診各區域。
(3)
污物流線:各科室→污洗間→污物處置→污梯。
五大中心建設
隨著新型醫療服務體系的發展,建設以“五大中心”為核心的新型醫療急救體系,是重構醫療服務體系的重要一環。五大中心包括胸痛中心、卒中中心、創傷中心、危重新生兒救治中心、危重孕產婦救治中心。
五大中心布局一般分為散點式聯合布置和單元化整合布置。分散式聯合布置是在急診中心抽調或填充不同功能,聯合住院部等其他科室組成五大中心;單元化整合布置是擴大急診中心,將五大中心功能房間集中布置在某一區域。
1
胸痛中心
以心內科為主體,包含急診科、介入科、冠心病監護病房(CCU)等科室。
(1)
胸痛中心需通過分診篩查,判斷危重情況及胸痛病因,使危重癥的胸痛患者快速得到救治,以免耽誤危重患者搶救。因此在胸痛中心設計時,可獨立設置胸痛分診區域,提高分診效率。
(2)
在急診搶救室可設置胸痛患者獨立搶救區,并建立與手術室、CCU、EICU便捷聯系,有條件應設獨立垂直交通,方便胸痛患者轉運救治。
(3)
在搶救室內設置專門的胸痛患者搶救區域,設置專門的胸痛診室。急性非創傷性胸痛或胸悶急救流程如圖2所示。

注: FMC為首次醫療接觸;hsTn為高敏肌鈣蛋白;AD為動脈夾層;PE為肺栓塞;ACS為急性冠 狀動脈綜合征;STEMI為ST段抬高型心肌梗死;NSTE-ACS為非ST段抬高急性冠狀動脈綜合 征;D-二聚體為纖維蛋白的降解產物;PPCI為直接經皮冠狀動脈介入治療;CTA為血管造 影檢查;PCI為經皮冠狀動脈介入治療。
圖2 急性非創傷性胸痛或胸悶急救流程示意圖
2
卒中中心
一般包含神經內科、神經外科、急診科、醫學影像科、介入科、檢驗科、康復科等科室。
(1)
應建立卒中急救綠色通道,將綠色通道提前至院前急救,院前科臨近急診部設置,設計考慮救護車行駛路線,方便對卒中患者進行一系列救治。
(2)
急診搶救室靠近 CT檢查室設置,減少卒中患者 CT檢查轉運時間。
(3)
在急診搶救室內可設置卒中患者獨立搶救區,建立與手術室、EICU、神經外科、 神經內科監護病房的便捷聯系,有條件應設獨立垂直交通,方便卒中患者的轉運救治。
(4)
急診診區設置卒中診室及治療室,配置床邊心電圖檢測儀。急性腦卒中綠色通道急救流程如圖3所示。

注: NIHSS為美國國立衛生院卒中量表。
圖3 急性腦卒中綠色通道急救流程示意圖
3
創傷中心
一般包含急診科、骨科、神經外科、普外科、心胸外科、泌尿外科、五官科、介入科、醫學影像科等與創傷救治相關的科室。
(1)
創傷患者一般根據創傷情況分為四個等級,輕度、中度、重度、極重度。輕度和中度分診后一般前往綠區簡單處理;生命體征尚平穩的重度創傷患者應做 好抗休克治療和術前準備,送入搶救室、復蘇室或手術室;極重度患者需立即手 術。在創傷中心設計時可設置創傷中心獨立出入口及分診區域,提高分診區域的 分診效率,對嚴重創傷患者進行快速分診救治,建立綠色通道。
(2)
在急診搶救室內設置創傷復蘇室及創傷患者搶救區,并建立與手術室、EICU、DSA導管室的便捷聯系,有條件應設獨立垂直交通,方便創傷患者的轉運救治。
(3)
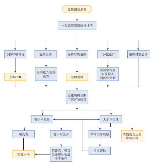
急診診區設置創傷診室,清創換藥室應靠近創傷診室設置。急性創傷患者急救流程如圖4所示。

圖4 急性創傷患者急救流程示意圖
4
危重新生兒救治中心
一般包含新生兒病房和新生兒重癥監護室。對危重新生兒有監護診療能力,及時對危重新生兒的病情作出應對。
(1)
危重新生兒救治中心應設置在患兒檢查、治療和轉運較為方便區域,應設置獨立的新生兒病房及新生兒重癥監護室。
(2)
危重新生兒救治中心應劃分為病房區、醫療輔助區、醫護生活區及污物處置區,根據患兒護理特點設置洗嬰室、配奶室、恢復期病室等。
5
危重孕產婦救治中心
一般包含產科、兒科、重癥醫學科以及內科、外科、婦科、急診科、麻醉科等相關科室。
(1)
危重孕產婦救治中心需建立急救綠色通道,確保綠色通道暢通,快速對危重孕產婦作出相應處理和治療。
(2)
危重孕產婦搶救病房或病區應設置在危重孕產婦檢查、治療和轉運較為方便區域,臨近產房、手術室和急診室。
來源:《新建綜合醫院設計的重點與難點》